Single Chip Reverb

Das hier ist ein nettes kleines Effektmodul, was in keinem Synthesizer fehlen darf. Natürlich gibt es so etwas auch in professionell, als Stand Alone Gerät, aber ich wollte zumindestens einen Reverb-Effekt auch als Modul integriert haben.
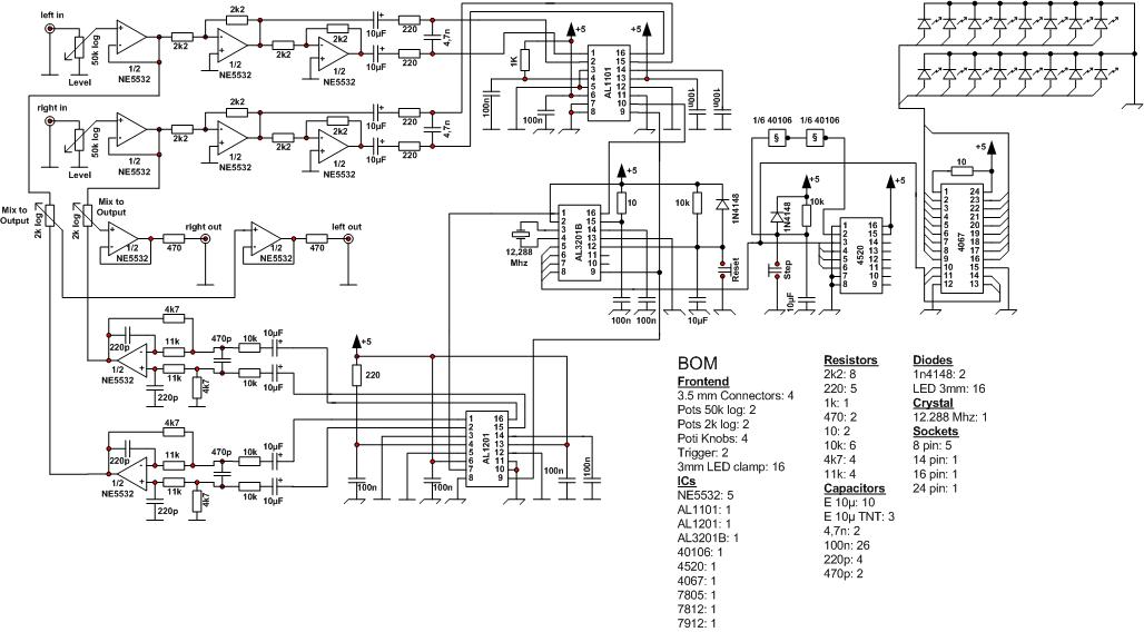
So habe ich mich mit Begeisterung auf einen Chipsatz von Wavefront Semiconductor gestürzt, der eine einfache Realisierungsmöglichkeit eines digitalen Effektgeräts versprach. Es handelt sich hier um drei ICs, nämlich dem Stereo ADC AL1101, dem DSP AL3201B und dem Stereo DAC AL1201. Leider gibt es die Dinger nur als SMDs, also mußte ich zum ersten Mal in meinem Leben mit meinen Wurstfingern SMDs verlöten (GRRRR!).
Dieser Chipsatz ist übrigens in verschiedenen Alesis-Geräten wie dem Picoverb und anderen eingebaut.

Ich habe das Modul weitestgehend mit der von Wavefront Semiconductor bereitgestellten Beispielschaltung des DSP - Evaluation Boards realisiert. Ich habe lediglich einen Programm-Switch (4520) und eine entsprechende Anzeige mit LEDs hinzugefügt.
Das Modul verfügt über einen Stereo-Input (Links / Rechts) mit abschwächbarem Input. Der linke Eingang fungiert dabei als Master-In, falls man nur mit einem Signal arbeiten möchte. Er wird auf den rechten Eingang mit geschaltet, solange der nicht selbst verwendet wird.
Mit dem Program-Taster können die Effektprogramme angewählt werden. Das Programm wird mit der entsprechenden LED angezeigt.
Der DSP kann mit dem Reset-Taster zurückgesetzt werden.
Die Stereo-Ausgänge verfügen über einen MIX-Regler, der das Ausgangssignal mit dem Eingang vermischen kann, um einen Effekt fetter oder dezenter zu verwenden. Sehr wichtig bei den verschiedenen Hall-Effekten.

Auf den Einsatz eines Programmier- oder MIDI-Interfaces habe ich bei diesem Modul verzichtet, da ich erstmal Erfahrungen mit dem Klang der ICs und dem SMD-Handling sammeln wollte. Falls ich jedoch weitere Module dieser Art realisiere, werde ich vermutlich so etwas vorsehen.

Der DSP wird mit 16 Effektprogrammen ausgeliefert, die man direkt und ohne weitere Parametrisierung verwenden kann:
  • Zwei verschieden lange Delays / Echos
  • Drei verschiedene Chorus-Funktionen
  • Zwei verschiedene Hall-(Reverb-)Effekte
  • Eine Vocal-Cancel-Funktion für eine der grausamsten Erfindungen menschlicher Unterhaltung, dem Charaoke
  • Eine Rotary Speaker Funktion für eine Art Leslie oder so was
  • Eine Flanger-Funktion
  • Drei Plate-(Reverb-)Effekte
  • Drei Room-Effekte

    Delays: Hierbei handelt es sich nicht um reine Delays / Slapbacks, sondern um Echofunktionen. Das eingespeiste Signal wird im DSP "zurückgekoppelt", so daß ein Echo entsteht.
    Es werden zwei Verzögerungen, 125 und 190 Millisekunden bereitgestellt. Diese Effekte sind für mich neben den Reverb-Effekten die wichtigsten.

    Chorus: Hierbei werden die Eingangssignale zwischen den Ausgängen hin und her verpointert, so daß man den Eindruck mehrfacher Stimmen erhält. Die drei Chorus-Funktionen unterscheiden sich klanglich schon irgendwie, aber ich habe das noch nicht konkret an bestimmten Klangeigenschaften festmachen können. Siehe / Höre Sound Examples.

    Die Reverb-Effekte sind ziemlich dominant, wie ich finde. Hierbei ist die Mix-To-Out-Funktion sehr nützlich, mit der man den Effekt fetter machen oder abmildern kann. Dezent eingesetzt sind diese Effekte super, und dafür habe ich dieses Modul gebaut.
    Zusammen mit den Plate-Effekten erhält man ein recht breites Spektrum an verschiedenen Reverbs.

    Vocal Cancel: Habe ich noch nicht getestet. Obwohl es mich schon interessieren würde, wie so etwas funktioniert, halte ich desen Effekt für völlig sinnlos.

    Rotary Speaker: Soll irgendwie wie Leslie sein. Kann ich nicht beurteilen, da ich keinen besitze. Mit einem Dreieckssignal im Eingang klang der Ausgang irgendwie wie ein Akkordeon.

    Flanger: Schwer zu beschreiben. Am besten mal reinhören. Klingt irgendwie cool (wie ein Phaser).

    Room-Effekte: Lassen ein Eingangssignal wie in bestimmten Räumlichkeiten klingen.


  • Platine des SCR (Top view)


    Oben: Die Platine des SCRs.
    Oben rechts: Der vergessene Schmitt-Trigger :-( und der Ausgang.
    Unten rechts: Anzeige-Demultiplexer und Programmzähler.
    Links: Eingangsstufe und Signalaufbereiter.

    Die Schaltung entspricht wie gesagt weitestgehend der Schaltung des DSP-Evaluation-Boards und arbeitet prinzipiell so:
    Jedes Eingangssignal wird einmal invertiert und einmal nichtinvertiert dem ADC zugeführt, also In Left, /In Left, In Right und /In right. Der gibt die digitalisierten Signale in 32 Bit - Häppchen an den DSP weiter, welcher mittels dem von ihm generierten Word-Clock-Signal den ADC und den DAC synchronisiert, gemäß ausgewähltem Programm lustig rumrechnet und das Ergebnis dem DAC zuführt, der dann das tut, was DACs halt so tun, nämlich das analoge Signal wieder ausgeben, ebenfalls pro Kanal invertiert und nichtinvertiert. Diese Ausgangssignale werden mit Opamps wieder zusammengeführt und mit einer weiteren OpAmp-Stufe ausgekoppelt.
    Die Schaltung zur Auswahl des DSP-Programms ist ein simpler 4 Bit - Zähler, der einfach per Tastendruck nur hochzählt. Da die Programmnumerierung des DSPs für einen Rotary Switch ausgelegt ist, ergibt sich bei einer binären Zählung wie in in meiner Schaltung eine etwas seltsame Programm-Reihenfolge, was für die Funktion des Moduls jedoch keine Bedeutung hat.
    Leider hatte ich anfangs keinen Schmitt-Trigger bei der Abfrage des Programmtasters vorgesehen (siehe Schaltung), was beim Drücken der Taste zu nicht deterministischen "Sprungweiten" bei der Programmzählung geführt hat. Deswegen die Huckepack-Platine mit dem 40106.


    Platine des SCR (Bottom view)


    Oben: Die Platine des SCRs (Unterseite). Die vier SMD-Bauteile sind der DSP mit 12.288 Mhz - Quarz, der ADC (oben) und DAC (unten).

    Das SMD-Löten war dann doch leichter als gedacht. Ich habe die ICs weder mit statischer Aufladung umgebracht noch mit zu langem Löten den Hitzetod sterben lassen. Davor hatte ich echt Angst gehabt, aber es ging dann doch.
    Ich habe die ICs mit einem (sehr) kleinen Stück doppelseitigem Klebeband auf der Platine plaziert und die Beinchen dann festgebraten. Oh was war ich glücklich, daß sie hinterher noch lebten.

    Schematic:
    Schaltplan

    Soundbeispiele:
    Das Modul klingt sehr gut. Für ein so einfaches Effektmodul hat mich der Klang angenehm überrascht und es rauscht fast gar nicht. Der Einsatz der Effekte sollte allerdings maßvoll erfolgen. Ein Echo kann man für meinen Geschmack etwas stärker einmischen als einen Reverb-Effekt. Die folgenden Soundbeispiele geben erst das Original, dann den Effekt wieder:
  • Delay 125 ms
  • Chorus 2
  • Hall 2
  • Delay 190 ms
  • Chorus 1
  • Hall 1
  • Rotary Speaker
  • Flanger
  • Plate 2
  • Room 1
  • Plate 1
  • Chorus 3
  • Plate 3
  • Room 2
  • Room 3

    Nachbauhinweise:
    Wie oben bereits erwähnt war das Löten der SMD-Teile kein Problem, da bei den ICs des Wavefront-Chipsatzes die Beinchen doch recht weit auseinander stehen. Ich habe einen Weller 15 Watt Feinlötkolben verwendet und die Beinchen nach dem Fixieren des ICs mit Doppelklebeband damit angelötet. Ansonsten war der Aufbau kein Problem. Ich habe zwei verschiedene "Masseflächen" (AGND und DGND) realisiert, die nur an einer einzigen Stelle verbunden sind. Im Ausgangssignal sind auch keine Störungen zu hören, aber ob es bei einer einheitlichen Massefläche anders ist, weiß ich nicht.


  • Bei Fragen oder Anmerkungen:
    Mail to: Carsten Tönsmann

    Home



    Disclaimer:
    Wichtiger Hinweis zu allen Links: Mit Urteil vom 12. Mai 1998 - 312 O 85/98 - "Haftung für Links" hat das Landgericht (LG) Hamburg entschieden, dass man durch die Anbringung eines Links, die Inhalte der gelinkten Seite ggf. mit zu verantworten hat. Dies kann - so das LG - nur dadurch verhindert werden, dass man sich ausdrücklich von diesen Inhalten distanziert. Hiermit distanzieren wir uns ausdrücklich von allen Inhalten aller gelinkten Seiten auf unserer Homepage und machen uns diese Inhalte nicht zu eigen. Diese Erklärung gilt für alle auf dieser Website angebrachten Links.

    Haftungsausschluss:
    Die bereitgestellten Informationen auf dieser Web Site wurden sorgfältig geprüft und werden regelmäßig aktualisiert. Jedoch kann keine Garantie dafür übernommen werden, dass alle Angaben zu jeder Zeit vollständig, richtig und in letzter Aktualität dargestellt sind. Dies gilt insbesondere für alle Verbindungen ("Links") zu anderen Web Sites, auf die direkt oder indirekt verwiesen wird. Alle Angaben können ohne vorherige Ankündigung ergänzt, entfernt oder geändert werden. Alle auf dieser Website genannten Produktnamen, Produktbezeichnungen und Logos sind eingetragene Warenzeichen und Eigentum der jeweiligen Rechteinhaber.

    Schematics:
    Sämtliche Schaltpläne, Skizzen, Baupläne und Funktionsbeschreibungen auf den Seiten von www.analog-monster.de/* sind - falls nicht anderweitig gekennzeichnet - Eigentum von Carsten Tönsmann und dürfen lediglich für private Zwecke genutzt werden. Jegliche Haftung ist ausgeschlossen.